前言
先介绍《我的笔记管理法》的启蒙老师——Flomo 101,正因为看了这个栏目,才让我总结出属于自己的工作流程,或者说笔记管理法。专栏中推荐的《卡片笔记写作法:如何实现从阅读到写作 》这本书也让我受益匪浅,我的卡片笔记就是从这本书开始的。
卡片笔记写作法:如何实现从阅读到写作
 
「我的研究课题是社会理论,持续时间是30年,成本为零」——尼克拉斯·卢曼
你是否会产生疑问:
- 30年的研究,为什么成本会是零呢?
- 他是怎么做到的?
继续带着疑问
- 你是否时常有一些突然蹦出的想法,然而因为没有及时记录下来就再也没想起来过,或者用到的时候却记不起详细的内容
- 你是否在 Github 点了 Star 却再也没有去研究过,收藏 = 我看过了
- 从0写文档时的艰难,苦于找不到资料和论点
- 想搭建一个博客网站却不知道写什么,好不容易搭建的博客却大部份时间花在装修上
- 你是否买了 Kindle 却拿来当泡面桶
以上问题有3个关键节点:记录、回顾、分享。读完《卡片笔记写作法》,这些问题将全部迎刃而解。
什么是卡片笔记法
 
从本质上讲,卡片笔记法不是一种**「技巧」,而是一个「流程」**,一种存储和组织知识、扩展记忆、生成新连接和想法的方法。
简单来说就是,把你感兴趣或者觉得自己未来会用到的知识收集起来,然后用一种标准化的方法处理这些笔记,确保颗粒度和标准统一,最后建立笔记之间的联系,供日后有需要的时候检索使用。
卡片笔记法充当着第二大脑的角色。
为什么要记录卡片
试想一下如果你的文章并不是从一张白纸开始写起,而是已经有人把你准备了初稿,包括所有的参考资料、引文和一些非常高明的想法。唯一要做的就是修改这个初稿,然后把分享出去。你可能要找出错别字、修改某些句子的措辞,删除多余的句子,也许还要增加几段话来补论证漏洞。不过这个时候其实任务已经相当明确了,没有什么是在几天内完成不了的,当然也没有说很么是难以激励自己去做的。当终点就在眼前的时候,每个人都有动力。显然从初稿到成稿这一步没有任何问题。——《卡片笔记写作法》
记录卡片,就是构建自己的知识网络的第一步,记录的同时也代表着思考,而思考是会有连锁反应的。通过和已有笔记的关联,诞生新的想法,继续记下来。
 
在某种程度来说,知识网络的构建和「躺平说」不冲突,甚至我觉得知识网络的构建在一定程度上就是为了「躺平」。
个人认为躺平更多的是对待工作对待生活的态度,享受生活,主打的就是一个轻松,这是躺平的核心逻辑。
但无论你躺平与否,生活中、工作中遇到的问题和抉择是不会消失的。每当做抉择的时候,我们会更倾向于自我认为的性价比高的选择,能让我们用更少的时间、精力、金钱去面对这个问题。
而知识网络的构建就是为了消除不确定性,为了更好的决策,在这一点上和躺平不谋而合
回顾的重要性
相比之下,传统的笔记系统是为了找到你意图搜索的东西,让你的大脑疲于回忆,而卢曼卡片盒笔记系统则是为了给你呈现你已经忘记的想法,让你的大脑专注于思考。
典型的日常工作包括以下全部或部分环节,比如阅读并记笔记;对卡片盒中的笔记建立关联,这个过程又会激发你新的想法;记下这些想法,并将它们添加到讨论中;写到纸上时,你又发现论点中有一个漏洞,于是到卡片笔记系统中去查找缺失的链接。
想法就是在这样回顾的过程中不断产生和修正。
分享你的洞见
费曼学习法:就是学任何东西,如果你能用简单的话,用自己的话,不带行话术语,说给八十岁的老太太听,说给八岁的小孩听。当这些人都听懂了,你就把这个概念搞明白了。
我们平时写博客写分享也是同样的道理,当我将学习成果分享出去的时候,我会不断的给自己挑刺,寻找漏洞并补上,相当于加深和回顾你之前记下来的知识点。
分享是为了让你更了解知识,而不是装逼,社区的反馈是为了让你得到持续不断的正反馈,持久化这个过程。
写博客、参与开源社区项目等都是非常好的正反馈和技术进步。
分享也是为了某个领域的精进。
知识是用于生产的,信息本质上是为了消除不确定性,而知识是为了更好的决策,为了塑造更好的自己。
Flomo
而Flomo就是从卢曼的卡片笔记管理法孕育出来的符合现代实践的笔记软件。
 
flomo 101的理念让我非常感慨。
“我教你如何阅读,如何思考,如何记笔记,当然我也卖软件。虽然我意识到你学会了之后,很有可能选择比我更优秀更强大的笔记软件。但其实这已经达到我布道的目的了。”
我甚至觉得,所有工具类的产品都应该有101专栏,既然做了这个产品肯定是觉得大家可能需要它,并且为其投入精力。那么就应该花时间教大家为什么需要这款软件。我觉得这才是产品创始人应该要做的。
Flomo笔记软件也在我的笔记管理法中充当了非常重要的角色。
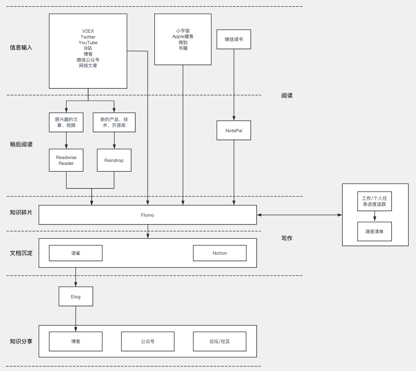
我的笔记管理法
20240630 更新,详情请移步:月刊(第2期):信息就像糖,让人上瘾
 
 
我的笔记管理法里面涉及几个信息输入和输出时的重要的场景和需求:
- 突然蹦出的想法、计划,我想随便找个地方写下来
- 在专注的环境中阅读吸收到的思考,我可以很全面的记下来,也可能先临时记下来,专注阅读
- 在嘈杂/零碎的环境中吸收到的思考,我想先随便找个地方写下来,并且阅读的文章、视频可以先保存下来等到在专注的环境中仔细阅读
在实践过程中,我发现【突然蹦出的想法】次数非常的多,甚至在专注阅读时看到某段话所产生的读书笔记其实也是一些自己的零碎思考,只不过有时候感悟比较深刻,有时候只是一点点思考。
总结下来,Flomo这款软件充当了我非常重要的作用,它具备的快捷记录、标签分类、双向链接,在我的笔记管理流程中属于所有灵感的汇集地。
- 在嘈杂/零碎环境中所依赖的文档收藏/稍后阅读需求,则用 Readwise Reader 和 Raindrop 补充。
- 文档的沉淀,我用更面向文档形式的Notion和语雀来补充。
- 分享我的文章,我则是使用我自己开发文档同步工具 Elog,将沉淀好的文档分享到各个博客平台/公众号/论坛上去
- 更多的关于我工作/个人的OKR,我是用滴答清单做辅助。
稍后阅读
在零碎的时间,例如早起、地铁、午休这些时间段中,都可以进入「快速浏览」模式。
「快速浏览」的关键在于要把重点放在「发现」而不是「吸收」上面。因为前者花的时间很短,而后者会很长,最有效率的做法是,看到你感兴趣的,就把他扔在一个统一的地方,然后忘掉,去看发现下一个。等刷完你的时间线后,再开始「吸收」刚刚扔进来的一堆信息。这有点像你在 shopping, 把你想要的都放在购物车上,然后回家再把这一车的东西吸收整理。——Randy Lu《我的笔记管理法》
 
当然,结合卡片笔记管理法中所提到的回顾的重要性,当我们收藏起来之后,一定要抽时间去阅读它,并记录自己想法,才能让收藏变的更有意义。
如何阅读英文文档
英文社区的对于程序员非常重要,一手的技术、文章很多都是英文。在之前我都是右键翻译为中文,而且还是不会仔细地去看。自从有个 ChatGPT,我现在看到推荐的有意思英文文章也能点进去浅读一二。
得益于 ChatGPT 插件的文章总结功能,我可以很方便的让 AI 帮我总结下这篇文档的重点。如果遇到我感兴趣或者想深入了解的知识点,我会找到对应的位置打开双语翻译,详细阅读。
在 ChatGPT 应用爆发的现在,基于 ChatGPT 浏览器插件和双语翻译软件能让自己快速了解各种文档。
为什么无法坚持写博客
就像V2EX社区评论经常说的那样,每个程序员都想有一个属于自己的工具网站和博客。
但很多人当然也包括我都把时间花在装修上,博客迁移了一次又一次。
就像文章开头说的,因为很多人把写博客当作从 0 到 1 的过程,脑子里或者身边几乎没有论点和实践,这样就很难形成一篇文档。
写博客的过程就应该是一个组织之前笔记的过程,将之前的想法论点组织起来,自然而然就能确定文章的主题。而不是先确定主题,然后根据主题去寻找论点的过程。
但值得注意的是:博客平台不是资讯网站,不必在意更新频率。
正应如此,写作和思考在卡片笔记管理法中就应该是一个自然而然形成的过程。当你想要分享的时候就可以很容易的总结出一篇分享文档。
正如当前这篇文章一样,它的形成就是各种想法柔和在一起产生的。
博客的定位
如Randy Lu的《为什么无法坚持写博客》中说的那样。
写博客的第一个意义是让陌生人通过博客了解到你是什么人、你在想什么、你做了什么。不妨试想一下,如果你正准备找工作,一位素不相识的 HR 如果要了解你,光是一份简历就能让 HR 知道你的价值吗?如果你有一个精彩的博客,HR 也许能通过你的博客了解你对技术的属于自己的思考、你在业余时间在想的事情是什么。这比简历本身更像一份立体的简历。
我认为博客和微信公众号等平台一样,都是一个打造个人 IP 的平台,有了个人 IP,才能撬动其他的资源。
 
把工具嵌入到工作流程,而不是将工作流程嵌入工具
重要的不是记录,而是更好的思考
推荐
书籍
扩展阅读
信息流入口
软件/工具
Raindrop:书签管理工具、稍后阅读工具
Readwise Reader:稍后阅读工具
Notepal:微信读书笔记同步到Flomo等
Flomo:卡片笔记软件
Notion:All in one笔记软件
语雀:笔记软件
Elog:文档同步到博客
ChatGPT总结助手:结合 Free GPT,总结网页文章插件
沉浸式翻译:双语翻译插件
